Collection d'ontologies : Linked Open Vocabularies (LOV)
Collection de datasets : Linked Open Data
Schémas pour les métadonnées de pages web : schema.org
Outils de visualisations pour les ontologies
ProtégéVOWL: VOWL Plugin for Protégé : http://vowl.visualdataweb.org/protegevowl.html
WebVOWL: Web-based Visualization of Ontologies : http://vowl.visualdataweb.org/webvowl.html
Outils de visualisation pour les graphes
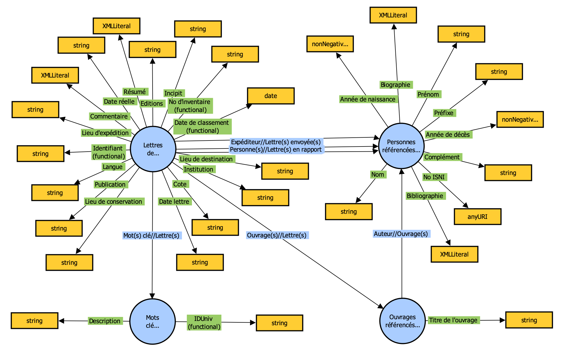
Ontologies
Turretini : http://lnticearchidoctst4.unige.ch/ontologies/turrettini (Visualiser)
Tronchin : http://lnticearchidoctst4.unige.ch/ontologies/tronchin (Visualiser)

